IT Prosjektside for gruppe 13

Use case diagrammer, aktivitetsdiagrammer og use case beskrivelser

Etter å bearbeidet informasjonen vi har samlet inn fra vårt besøk på Thon Hotel Opera har vi laget
aktivitetsdiagrammer, use case diagrammer med beskrivende tekst som samlet viser hvordan Spirit PMS fungerer.
Informasjonen er basert på spørreundersøkelser og gjennomgang av systemet Spirit PMS.
Vi har begrenset oss til innsjekk, utsjekk og reservasjon som brukes mest av resepsjonistene.

Use Case diagram for innsjekk


Use Case - beskrivelse

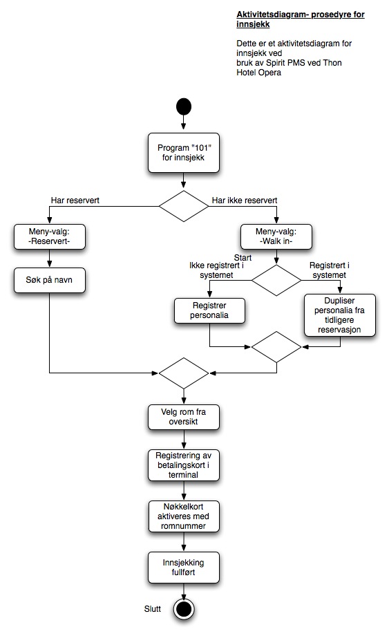
Innsjekk i Spirit PMS, Thon Hotels

Aktører: Spirit PMS-system, Resepsjonist, Kunde
Betingelser: Ingen
Trigger: Kunde ønsker å sjekke inn på hotellet


Normal hendelsesflyt:
1.Kunde ankommer resepsjon med ønske om å sjekke inn.
2. Resepsjonist ber om navn brukt ved bestilling.
3. Kunde oppgir navn.
4. Resepsjonist velger innsjekkingsprogrammet i Spirit PMS (valg: 101)
5. Resepsjonist søker på navn i systemet
6. Resepsjonist velger rett kunde fra liste i systemet.
7. Resepsjonist velger rom fra liste i systemet.
8. Resepsjonist verifiserer betalingsmåte med kunde
9. Informasjon lagres
10. Nøkkelkort skrives ut av systemet.
Variasjon A: 6a) Resepsjonist finner ikke bestilling
6a)-1. Kunde oppgir navn eller annen relatert info på nytt
Variasjon B: 6b) Resepsjonist finner ikke bestilling
6b)-1. Resepsjonist oppretter en reservasjon ”Walk-in”
6b)-2. Kunden opplyser om personalia, oppholdslengde og ønsket romtype.
6b)-3. Resepsjonisten legger inn data i systemet

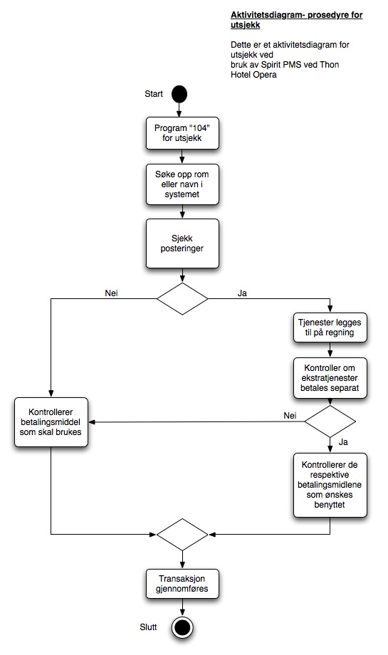
Aktivitetsdiagram - Innsjekk


Use Case diagram for utsjekk


Use Case - beskrivelse

Utsjekk i Spirit PMS, Thon Hotels

Aktører: Spirit PMS-system, Resepsjonist, Kunde
Betingelser: Kunden er allerede innsjekket ved hotellet
Trigger: Kunde ønsker å sjekke ut fra hotellet


<
Normal hendelsesflyt:
1.Kunde ønsker å sjekke ut fra hotellet.
2. Resepsjonist velger program 104 i Spirit PMS (utsjekks-program).
3. Resepsjonist ber kunde om navn eller romnummer.
4. Gjest gir nødvendig info til resepsjonist.
5. Resepsjonist søker på oppgitt info i systemet.
6. Resepsjonist velger rommet det gjelder fra søkeresultat.
7. Resepsjonist legger til betalte ekstratjenester på regning (for eksempel minibar).
8. Resepsjonist kontrollerer at betalingsmiddel oppgitt ved innsjekk skal benyttes.
9. Transaksjon utføres.
Variasjon A: 8a) Kunde ønsker å benytte alternativt betalingsmiddel.
8a)-1. Resepsjonist registrerer betalingsmiddel.
Variasjon B: 8b) Kunde ønsker å betale ekstra tjenester med annet betalingsmiddel enn det rommet betales med (dele opp regning
8b)-1. Resepsjonist registrerer nytt betalingsmiddel
Variasjon C: 9c) Transaksjon ikke utført. Problem med kort
9c)-1. Kunde kan forsøke med alternativt betalingsmiddel.
9c)-2. Resepsjonist går til steg 8 i den normale hendelsesflyten.

Aktivitetsdiagram - Utsjekk


Use Case diagram for reservasjon


Use Case - beskrivelse

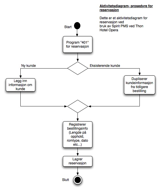
Reservasjon i Spirit PMS, Thon Hotels

Aktører: Spirit PMS-system, Resepsjonist, Kunde
Betingelser: Ingen
Trigger: Kunde ønsker å reservere rom ved hotellet


Normal hendelsesflyt:
1. Gjest ønsker å bestille rom .
2. Resepsjonist velger program 401 i Spirit PMS (Reservasjonsprogram).
3. Resepsjonist registrerer kundeinfo i systemet.
4. Resepsjonist legger inn informasjon om bestilling (dato/lengde for opphold, type rom etc…).
5. Resepsjonist registrerer ønsket betalingsmåte.
6. Resepsjonist lagrer informasjonen til systemet
Variasjon A: 3a) Kunden er registrert i systemet fra tidligere opphold.
3a)-1. Resepsjonist dupliserer kundeinformasjon fra systemet

Aktivitetsdiagram - Reservasjon



Valid XHTML 5! Valid CSS!